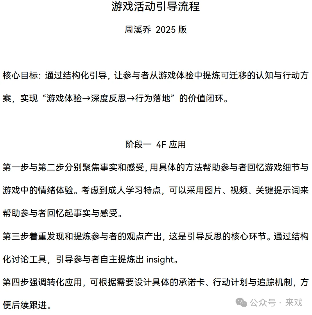
今天這篇,從昨天與一位資深團建公司老板的溝通開始,挑選了一部分對話內容截圖,相信大家一看就明白這位資深從業者的困惑。團建這個話題本身,千人千面、見仁見智,我無意挑起話題、製造對立、博取流量,做些無聊的爭論。這一篇,是寫給企業組織的HR、行政部、培訓部、工會等組織團建、培訓的部門看的,說說我對小團隊高端團建如何破局的看法。先定義場景,基於我的研究領域,本文所說的小團隊,是指30人以內的企業組織團隊,最多擴大到50人;團建執行場地為室內,一旦放在戶外執行,那就是另外一種執行邏輯。補充說明:我不反對大團隊做團建,也不反對在戶外執行團建,它們各有各的適用範圍,很多時候正是企業組織需要的。再定義高端,純娛樂的團建就是團建,娛樂之外帶有明確目標-促進團隊發展、幫助團隊成員發展的團建、提升組織績效... 我定義為團建的「高端局」。不論是培訓、咨詢還是團建,總體而言都處於整個企業組織價值鏈的末段,經濟好的時候自不用說,我親眼見過有客戶願意拿出30萬/天的價格請「名人」來上課;經濟不好的時候,我相信只要想想自己的業務情況,哪怕在上海最近這樣的高溫天裏,也能感覺到寒意。對於企業組織的HR、行政部、培訓部、工會等組織團建、培訓的部門來說,如果有預算請外部機構來執行,那就最好不過;如果預算不足,那麽變通的方法是自己學習相關的內容,向企業組織申請外部學習的預算(金額會比活動預算低、甚至低很多)總會容易些,同時,還可以讓自己直接受益。讓我們回到主題:小團隊的室內團建如何破局?我的思考是:遊戲是殼,內容是核!先說遊戲:在我眼裏,遊戲形式是什麽不重要,完全可以什麽流行玩什麽。劇本殺、微沙盤、有氧鼓、微電影、德州撲克、即興戲劇、挑戰哥德堡、團隊奇葩說、冰壺、擊劍、京劇、魔術...只要你能想到,市場都有供應商,請演員、租「道化服」,花不了多少錢;作為內部人士,讓同事們玩得開心、參與度高,結束時群情激揚,一點都不難實現。再說內容:如果玩得開心不是本次團建的終極目的,老板還想玩「高端局」,讓大家對組織有歸屬感、提升團隊凝聚力、激發成員的自驅力、讓團隊的溝通協作能力更上一層樓...那遊戲活動結束之後,通過結構化引導,讓參與者從遊戲體驗中提煉可遷移的認知與行動方案,實現 「遊戲體驗→深度反思→行為落地」 的價值閉環,才是重頭戲。如果你是企業組織中HR、行政部、培訓部、工會等部門中的一員,如果你需要零基礎開始,掌握遊戲結束後的結構化引導工具,歡迎來找我,我為大家準備了一份資料-《遊戲活動引導流程》。整個流程清晰簡潔,分為兩個階段:1、4F應用階段;2、成果匯總與價值升華階段。即使你沒有接觸過該領域的內容,通過資料學習+線上交流輔導,也可以獨立完成這個提升遊戲價值的重任。如果你的企業組織有預算,可以外購小團隊的團建高端局,歡迎和我聊聊
如果你對體驗學習&遊戲化學習感興趣,歡迎加入ELG虛擬研究院
ELG是一個虛擬的、開放的研究院,作為一個由誌同道合者共同組成的虛擬研究院,我們的目標是:先玩得開心、再學得明白!